Audiology
Vol. 46: Issue 1 - February 2026
The impact of a two-stage newborn hearing screening protocol for early diagnosis of hearing loss
Summary
Objective. Early detection and prompt intervention of permanent hearing impairment (PHI) can only be achieved through universal newborn hearing screening (UNHS) in the first month of life. The most common screening protocols worldwide involve a combined approach with transient evoked otoacoustic emissions (TEOAEs) and automated auditory brainstem response (AABR). Our study aims to evaluate the proportion of infants with PHI in a population with discordant outcome TEOAEs/AABR through audiological follow-up.
Methods. The present study enrolled 637 healthy babies who failed TEOAEs at birth and were referred for a secondary level audiological evaluation with TEOAEs and AABR. Ninety babies with discordant outcome (TEOAEs refer/AABR pass) underwent audiological retest adding tympanometry and clinical click-evoked auditory brainstem response.
Results. PHI was confirmed in 12 babies (7 bilaterally and 5 unilaterally) and the degree was mild to moderate in 8 and in 4 babies, respectively. There were no risk factors for delayed onset of hearing loss in half of PHI.
Conclusions. The discordant TEOAEs refer/AABR pass suggests that follow-up should be recommended independently of risk factors for PHI to avoid misleading diagnosis of mild or late-onset hearing loss.
Introduction
Disabling hearing impairment (hearing threshold >35 dB nHL) affects 7.5 million children of 5 years old or younger with a global prevalence of 2.14 per 1000 deliveries worldwide 1,2. A marked difference exists in different studies reaching prevalence rates of 1 to 6 per 1000. Overall, the prevalence tends to be higher in countries with lower incomes compared to Western countries. Accordingly, a higher prevalence rate was reported in Nigeria, India and some regions of China, while lower rates in Ireland and some states in USA 2. Without timely detection and appropriate intervention, children with permanent hearing impairment (PHI), even in mild cases, are unlikely to develop optimal speech and language skills, which are essential for education and vocational achievement in today’s world 1.
Early detection and prompt intervention of significant PHI, including neural loss, can only be achieved through universal newborn hearing screening (UNHS) in the first month of life 1. Children diagnosed early can benefit from timely fitting of hearing aids or cochlear implants which improve outcomes by avoiding delay of speech, language and cognitive development 3.
Screening protocols within UNHS programmes differ worldwide with some countries and/or regions using one or more screening step 4,5. Interestingly, only one-third of the world’s newborns and infants were enrolled in UNHS programmes covering at least 85% of all babies, even if there is evidence of the efficacy of this strategy for early hearing rehabilitation 6. The choice to adopt a screening programme in any country depends on different reasons related to the context and constraints imposed within certain health care environments 5.
A variety of objective screening measures may be used to perform UNHS as transient evoked otoacoustic emissions (TEOAEs), distortion product otoacoustic emissions (DPOAEs), automated auditory brainstem response (AABR). Otoacoustic emissions (OAEs) represent acoustic signals produced by the outer hair cells located in the cochlea, reflecting the mechanical processes that serve as an indicator of cochlear integrity. These emissions are based on the presence or absence of an eliciting stimulus, whether pure tone or transient stimuli 5. AABR is a rapid, non-invasive and reliable test. Namely, it provides information on the auditory pathway up to the brainstem based on an algorithm peak detection, and thus no operator interpretation is needed 7. The results are solely defined as “pass” or “refer” criteria 8.
The selection of screening methods and the strategy for screening procedure should be guided by evidence derived from well executed pilot studies conducted in each respective country4. Achieving a low false positive rate is crucial for the effectiveness of a UNHS programme, and reducing this rate stands as a primary objective in the development of a more reliable UNHS programme. Nevertheless, TEOAEs stand as one of the most prevalent and reliable screening tests utilised in UNHS programmes worldwide due to its ease of administration, speed, and cost-effectiveness.
However, an initial “refer” outcome within the first 24 hours after birth can sometimes result from the presence of debris, vernix caseosa, or amniotic fluid in the external ear canal. This condition requires subsequent retesting and often the introduction of a second-stage screening involving AABR, primarily aimed at reducing referral rates 9.
AABR offers the advantage of evaluating not only the peripheral auditory system, but also the 8th cranial nerve and the auditory pathway within the brainstem.
Therefore, AABR screening is recommended in infants admitted to a neonatal intensive care unit (NICU) with higher risk for auditory spectrum disorders, mainly auditory neuropathy. In fact, in these infants TEOAEs can be detected because of normal outer hair cell electromechanical properties 5. Moreover, it is less prone to false positive results if amniotic fluid or other material residue is present in the external auditory canal. Nevertheless, AABR requires a longer time of execution and a higher cost for devices compared to a TEOAEs only test.
Therefore, AABR generally reduces the false positive rate, minimising unnecessary referrals to the hearing clinic. However, it is not without limitations, particularly in detecting mild or high-frequency sensorineural hearing loss 7,9.
Currently a two-stage TEOAEs/AABR newborn hearing screening protocol is recommended in both healthy babies and newborns recovered in NICU 8.
According to this protocol, healthy babies receive AABR only in case of failed TEOAEs at the primary level and in case of failed AABR independently from the results of TEOAEs at the secondary level 10 whereas NICU babies receive both tests at the same stage. The major concern of this protocol is indeed the management of the discordant outcome TEOAEs refer/AABR pass.
The discrepancy in outcomes is often discussed in the literature due to a transient disease affecting the middle ear, which is not considered worthy of follow-up 7.
Interestingly, by using a two-stage screening protocol, Johnson et al.7 estimated that ~23% of infants who showed an outcome discrepancy TEOAEs refer/AABR pass were diagnosed with a hearing loss (HL) at 8-9 months of life using a behavioural hearing evaluation.
Thus, our study aims to evaluate the rate of infants with confirmed HL who failed the TEOAEs but passed the AABR through follow-up using clinical click-evoked ABR (ck-ABR) measurement to detect all congenital mild HL or late onset HL.
Materials and methods
A retrospective cross-sectional observational study was performed at the Hearing and Balance Unit, Federico II University Hospital, the Regional Reference Center (RCC) for early diagnosis of deafness of the Campania Region, between September 2019 and July 2021.
In the study period, all infants with discordant outcome TEOAEs refer/AABR pass at the secondary level of UNHS in Campania region were recruited by RRC in order to detect HL.
Since October 31, 2003, the Campania region in Italy implemented regional Law No. 3130 concerning UNHS, which introduced an organizational framework comprised of 3 levels. The primary level includes 49 birthing centers and 18 NICU, while the secondary level involves 13 centres. The tertiary level is supervised by the Hearing and Balance Unit, Federico II University Hospital 11.
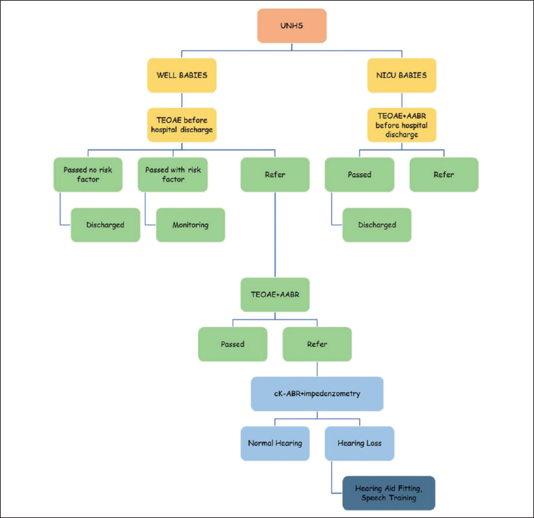
At the primary level, healthy babies were screened via 2 stages using TEOAEs 48 hours after birth while the combined approach with TEOAEs and AABR was adopted for NICU infants prior to hospital discharge. Infants who failed both bilateral or unilateral tests were referred to the nearest paediatric audiology service at the secondary level to perform TEOAEs and AABR. In case of discordance, babies underwent to ck-ABR as well infants at risk for late onset and/or progressive and acquired HL required audiological evaluations following the tabular reference of the 2007 Position Statement, even if they had passed TEOAEs 12. In case of the detection of hearing impairment, a multidisciplinary diagnostic work-up at the tertiary level including ck-ABR and impedenzometry was provided by the RRC, the Hearing and Balance Unit, Federico II University Hospital (Fig. 1).
All babies enrolled in the study received a complete ENT evaluation and an audiological retest adding the tympanometry to exclude middle ear effusion and/or external ear dysfunction which may be a common cause of discordant outcome TEOAEs/AABR before performing ck-ABR.
Both TEOAEs and AABR assessments were conducted within the paediatric audiology service, in a quiet environment, typically when the infants were either asleep or after feeding and administered by trained personnel. The device employed for these assessments was the Accuscreen Madsen newborn hearing screener (Natus Inc, Monte Grotto Terme, Italy), capable of detecting both TEOAEs and AABR. This automated device provides a straight forward “pass” or “refer” result. TEOAEs testing involved the insertion of earplugs into each ear, one ear at a time. The evaluation was based on noise-weighted averaging, focusing on the counting of significant signal peaks. Stimuli comprised non-linear click sequences at 70-80 dB SPL, within a frequency range of 1.4-4 kHz.
For the AABR test, infants also wore earplugs, and 3 electrodes were attached with an impedance of ≤ 3 kΩ. The active electrode was placed on the forehead, the exploring electrode on the mastoid of the same side, and the ground electrode on the cheek. AABR stimuli were delivered at a fixed intensity of 35 dB nHL. Test parameters did not require manual adjustment after the initial calibration. The device automatically initiated the recording session and stopped when the default “pass” criteria were met or after a predetermined time elapsed. In the latter case, the result was recorded as “refer.” Throughout the recording session, the tester had the option to repeat the recording based on qualitative feedback from the device regarding stimulus stability and artifacts.
Accordingly, in our protocol tympanometry was performed using the Resonance R36M (Resonance Inc, Gazzaniga, Italy) with a 1000 Hz-tone probe to confirm the diagnosis of sensorineural hearing loss. Thus, exclusion criteria were the presence of external and/or middle ear dysfunction and the evidence of inflammatory pathologies leading to altered tympanometry.
As indicated, the diagnostic ABR evaluation with threshold identification was performed by expert audiologist technicians in a soundproof and faradized room during natural sleep by using ck-ABR Neuro-Audio device (Inventis Inc, Padua, Italy). The standard procedure involved skin preparation and a 3-electrode montage with an impedance of ≤ 3 kΩ. An active electrode was applied to the forehead, an exploring electrode was placed on the mastoid of the same side, and the third electrode served as a contralateral mass electrode. The protocol entailed alternate clicks at a rate of 21 pulses per second, each lasting 0.1 ms, with filter settings of 100-2000 Hz and an analysis time of 12 ms. The process commenced with monaural stimulation at 80 dB nHL to identify the 3 primary waves (I, III, and V) for determining peak and inter-peak latencies. Following this step, the stimulus was reduced in 10 dB increments until reaching a minimum of 20 dB nHL. Normal hearing was defined based on the presence and persistence of the V wave for acoustic stimuli ≤ 30 dB nHL, while HL was defined by the presence and persistence of the V wave for acoustic stimuli > 30 dB nHL. The categorization of HL in this study adhered to the Bureau International for Audiophonology (BIAP) classification 13.
Statistical analysis
Statistical analyses were performed with IBM SPSS Statistics for Windows, Version 26.0 (Armonk, NY, USA: IBM Corp). After testing (Shapiro-Wilk test, p < .05) the non-normal distribution of the data, non-parametric statistical tests were used for the analysis. Continuous variables were reported as mean and standard deviation, or median and interquartile range (IQR), according to their distribution. Categorical variables expressed as frequencies and percentages were compared using Fisher’s exact test or Chi-Square-test. Univariable logistic regression analyses were used to investigate the variables associated with HL, with risk expressed as risk ratio (RR) with 95% confidence intervals (CI).
Results
In the study period, 637 healthy infants failed TEOAEs at birth and were referred for a secondary level audiological evaluation with TEOAEs and AABR. As a result of the secondary level, 285 infants (44.7%) passed the test bilaterally while 216 newborns (33.9%) failed the test either bilaterally or unilaterally and were referred to the tertiary level centre for clinical diagnosis of HL. One hundred thirty-six infants (21.4%) with TEOAEs refer/AABR pass were recruited in order to detect HL. Among these, 90 babies were enrolled in the study at a median age of 6 months (IQR 5-7). Fifty-three (58.9%) babies had decreased or unmeasurable middle ear pressure with a normal volume of the ear canal and the presence of external or middle ear dysfunction or external and middle ear pathology as detected by ENT evaluation.
Thirty-seven (41.1%) infants exhibited TEOAEs refer/ABR pass at least in one ear, with both normal otoscopy and tympanometry. We collected demographic and risk factors for PHI from paediatric reports and following Joint Committee of infant hearing (JCIH) 2007 recommendations 12 (Tab. I). In detail, we enrolled children with the following audiological risk factors: prematurity, low birth weight, NICU admission more than 5 days, TORCH complex in utero infections such as Cytomegalovirus (CMV), Herpes, Rubella and Toxoplasmosis, hyperbilirubinaemia, respiratory distress, mechanical ventilation, exposure to ototoxic medications more than 5 days, birth asphyxia, and Down syndrome.
In all, 28 (75.7%) babies failed TEOAEs in both ears and 9 (24.3%) in one ear, of which 35 (94.5%) on the right side and 30 (81%) on the left side (p = 0,15). Among these babies, 12 (32.4%) with discordant outcome TEOAEs refer/AABR pass received a diagnosis of HL using cK-ABR, 7 (18.9 %) bilaterally and 5 (13.5%) unilaterally, 9 on the right and 10 on the left side. The degree of confirmed HL resulted mild in 8 (66.6%) babies and moderate in 4 (33.3%).
Among these, 6 of 12 babies (50%) with PHI had one or more risk factors including prematurity (2 babies), low birth weight (2), NICU recovery (3), CMV infection (2 babies), respiratory distress (one), and severe hyperbilirubinaemia (3) (Tab. II).
There was no statistical significance between TEOAEs/AABR discordance and risk factors for PHI as shown in Table III.
Discussion
This study suggests the importance of carefully evaluating babies with a discordant outcome TEOAEs refer/AABR pass. In our sample, accordingly to the literature 4,11 more than half of patients with TEOAEs refer and AABR pass (53 of 90 babies, 58.9%) were affected by middle ear effusion and/or external ear dysfunctions. This confirms that external and middle ear pathologies are a common cause of discordant outcome 4,11, although in about 40% of cases this discordance supports the need for audiological surveillance 7.
Namely, of the remaining 37 babies (41.1%) with discordant results (TEOAEs refer/AABR pass) who were tested with cK-ABR, 12 of 37 (32.4%) received a diagnosis of PHI, of whom 7 babies had bilateral HL (6 mild and 1 moderate) and 5 had unilateral HL (2 mild and 3 moderate).
The early detection of PHI in childhood is crucial to plan the intervention programme promptly in order to avoid the consequences of HL such as language delay, neurodevelopmental disorders and learning disabilities 12.
Over the past decades, the application of UNHS has spread worldwide becoming the best method to detect PHI 3.
Recent literature emphasises the importance of reducing the rates of refer and false positives in current newborn hearing screening programmes, increasing compliance with follow-up evaluations, and decreasing the age of confirmed diagnosis and intervention of HL 7,8.
To achieve these goals, some protocols propose the use of AABR as the first screening test for healthy babies, alongside OAEs 4,8. The latter exhibit high sensitivity towards the examined pathology, but lower specificity compared to the AABR. Screening protocols based on the 2-step registration of TEOAEs show sensitivity rates of 100% with a specificity of 92% when conducted under controlled conditions 8. The improved specificity offered by AABR in the healthy baby protocol allows for overall reduction in false positives and, consequently, a decrease in the number of visits to healthcare facilities. However, it requires more time, trained staff, and use of consumables, slightly increasing overall costs and re-testing, because only fail outcome with probable HL will be directed to secondary level healthcare facilities. The AABR based protocol, implemented in one or more steps, indeed presents the lowest referral rate (0.8%) 14. Furthermore, this test can identify auditory neuropathy spectrum disorder (ANSD) thus enhancing the overall accuracy of the programme 5.
However, AABR has limitations in identifying mild or high-frequency sensorineural hearing impairments using a stimulus with an intensity level of 35 dB HL, as currently provided by AABR devices, leading to false negative cases 15.
Nowadays, the combined use of TEOAEs and AABR appears to be the most effective protocol to perform newborn hearing screening by providing a complete information about auditory function. Namely, it has been reported that the adoption of a 2-stage OAEs/AABR newborn hearing screening protocol resulted in lower referral rates in accordance with the quality standards recommended by the JCIH 16. Indeed, when comparing the effectiveness of a hearing screening programme using TEOAEs alone to one that incorporates a 2-step TEOAEs and AABR protocol, the latter significantly reduces the referral rate from 5.8% to 1.6% 17. Although the evidence that 2-step OAEs/AABR referral rate provides a major quality factor of a screening programme, there is no universally accepted algorithm and the interpretation of outcome remains debated. In a recent review, worldwide protocols have been discussed, focusing on several markers of quality including sensitivity and specificity. A major feature in this review of literature was that the incorporation of the AABR improves the effectiveness of screening programs increasing the true positive rate. However, the AABR is included in worldwide screening algorithms at different levels. Briefly, in Italy, a 3-tiered screening programme is employed, starting with TEOAEs. Infants referred from this stage undergo a combined TEOAEs/AABR test at the second level, with a clinical ABR performed at the third level if needed. This protocol ensures 100% sensitivity.
Otherwise, among different proposed protocols introduced in Brazil, the algorithm combining TEOAEs at the first level with AABR at the second level seems to be more effective, with a specificity of 94% and a false positive rate of 6%. Furthermore, in Sweden, a comprehensive 3-level screening protocol with TEOAEs is implemented. If an infant is referred at the third level, a clinical ABR is conducted. This approach achieves both 100% sensitivity and specificity, ensuring highly accurate identification of hearing impairment 8.
Thus, integration of AABR in the screening protocol significantly improves the effectiveness and sensitivity in improving the early diagnosis and appropriate intervention. Furthermore, a recent study performed in a population of German newborns reported that the discordance between TEOAEs refer and AABR pass screening is associated with a high prevalence of PHI at follow-up, mainly when risk factors have been detected 18.
Indeed, a critical issue for hearing screening is that children can be diagnosed as having HL despite passing the UNHS at birth. These children might have mild bilateral or unilateral HL, frequency-limited, progressive or late-onset HL 19. Therefore, the JCIH was proposed in 2007 12 and a list of risk factors associated with permanent congenital, delayed onset or progressive HL in childhood was modified in 2019 20. It was proposed that infants who passed at UNHS but with risk factors listed should be referred for targeted audiological surveillance. The prevailing recommendation in the international literature is the adoption of a 2-stage hearing screening protocol with initial TEOAEs followed by AABR 21.
Currently, in the protocol with the combined TEOAEs/AABR approach in healthy babies, the AABR is performed only in those who failed TEOAEs. Subsequently, the secondary level evaluation is required only if AABR failed 22. However, the discordant TEOAEs/AABR outcome is challenging, particularly in cases with failed TEOAEs and passed AABR either due to persistent middle ear effusion or conductive or permanent sensory HL. Namely, the discordant outcome of passing TEOAEs but failing AABR screening strongly suggests a potential neural auditory disorder such as ANSD, characterised by compromised signal processing along the auditory nerve or deficient transmission of this signal by the presynaptic inner hair cells to the auditory nerve. Diagnosis of ANSD is partially based on evidence of abnormal neural processing, such as atypical ABRs with abnormal or absent wave V, despite preserved outer hair cell function, indicated by normal OAEs and/or cochlear microphonics 23. Conversely a discordance TEOAEs refer/AABR pass indicates potentially transient middle or external ear issues that may resolve over time, eliminating the necessity for specific follow-up. Remarkably, as also confirmed by our results, it may suspect mild congenital or progressive HL which could be clarified only by comprehensive audiological evaluation.
Our data support previous results involving 7 large birth centres which identified 21 PHI (12 unilaterally and 9 bilaterally) mostly of mild degree during audiological surveillance at an average age of 9.7 months 24.
Subsequently, White et al. and Widen et al. 24,25 confirmed that some cases of infants with PHI can escape the newborn hearing screening.
Nonetheless, this discrepancy partially arises because some AABR screening equipment currently in use was designed to identify infants with moderate or greater HL. In fact, the devices used for AABR recording in newborn hearing screening programmes primarily utilise a click stimulus at an intensity of 35 dB HL. As suggested by Johnson et al. 7, it is likely that the sound pressure level at the tympanic membrane can significantly vary among infants due to the physical volume of the closed external auditory canal during device probe insertion. This variable might lead to a pass response in AABR and a refer response in TEOAEs for subjects with mild HL.
In contrast to previous reports, the early age of diagnostic confirmation (186 days ± 79.6) and the high prevalence of mild HL in our sample support the hypothesis that this HL maybe congenital and undetected by UNHS.
Nevertheless, it is interesting that half of the subjects were healthy babies without risk factors for late onset or progressive HL who should not have been followed up based on current audiological surveillance program. Further audiological surveillance will be useful to evaluate the long-term outcomes and progression of mild to moderate and late onset HL.
Nowadays, the early detection of mild HL becomes crucial, given that increasing evidence provides its potential negative impact on linguistic development, academic performance, and social skills 26. These effects can be mitigated through early identification and tailored interventions, even though no screening test performs perfectly 26. Currently, screening protocols primarily focus on identifying newborns with congenital moderate to profound HL, but they also offer guidance for audiological follow-up in children with risk factors for progressive or late-onset HL.
The main weakness of our study is its retrospective design. In order to limit a reporting bias, 2 researchers independently reviewed patients’ individual clinical records. Furthermore, this is a monocentric study, which might be an advantage considering that all clinical and instrumental data were recorded by the same group of physicians, who observed children during medical assessment. Another limitation of our study is the small sample size that neither allowed us to confirm the risk factors of HL nor allowed us to estimate its real incidence. Taking into consideration the outlined limitations, it is justifiable to advocate a secondary audiological assessment for all discordant outcomes in absence of external or middle ear dysfunction. This recommendation holds true irrespective of the existence of risk factors for delayed onset and/or progressive HL 7, thereby enhancing the prompt identification and management of mild congenital PHI.
The prevalence of PHI in newborns may increase after birth due to the onset of late delayed/progressive and acquired HL or later identification of congenital HL considering that mild HL can escape neonatal hearing screening programmes for intrinsic limitations of the tools used 20. Furthermore, the JCIH recommends early identification and treatment of all permanent hearing disorders even in infants who passed the neonatal screening but with risk factors for delayed/progressive and acquired HL 12. Thus, a surveillance programme is required even if discharge criteria are still controversial.
The currently used protocols suggest audiological evaluation in follow-up on infants with almost one of 12 risk factors listed by the JCIH Position statement 2019 20. Therefore, targeted audiological surveillance is suggested in all infants with perinatal or postnatal risk factors such as family history of PHI, neonatal intensive care of more than 5 days, hyperbilirubinaemia, exposure to ototoxic medications more than 5 days, asphyxia or hypoxic ischemic encephalopathy, extracorporeal membrane oxygenation, in utero infection (CMV, Herpes, Rubella, Syphilis and Toxoplasmosis, Zika virus), craniofacial malformation, congenital microcephaly, congenital or acquired hydrocephalus, temporal bone abnormalities, syndromic HL, culture-positive infections associated with sensorineural hearing loss, head trauma, caregiver concern regarding hearing, speech, language, and developmental delay and/or regression. The age of audiological diagnostic follow-up for children has been lowered for most risk factors by 9 months of age except for congenital CMV infection and extracorporeal membrane oxygenation.
Remarkably, CMV is the most common cause of congenital viral infection globally. The estimated pooled overall prevalence rate of congenital CMV is 0.6%, ranging from 0.4% in high-income countries to 1.4% in low/middle-income countries 27.
Therefore, the recommendation for follow-up audiological assessment of infants with congenital CMV is no later than 3 months of age and needs to be extended because of the risk for possible late-onset, progressive and fluctuating nature of HL.
Nevertheless, our data also suggests to extend the follow-up using ck-ABR and tympanometry with discordant outcome during audiological assessment. We provide evidence on the opportunity to alert not only infants suspected for auditory neuropathy because they passed TEOAEs and failed AABR, but also cases with the reverse results who failed TEOAEs and passed AABR in order to detect cases of mild hearing impairment with progressive and/or late onset HL. Audiological surveillance is crucial in these infants to avoid misdiagnosis because communicative development could appear at the beginning.
Conclusions
In conclusion, about 30% of infants with TEAOEs refer/AABR pass who underwent to audiological evaluation were affected by mild to moderate HL without any risk factor for PHI in about 50%. Consistent with the literature, our study confirms the efficiency of a screening protocol based on a combined approach using TEOAEs/AABR. At the same time, in newborns who fail TEOAEs and in the absence of external or middle ear dysfunction, audiological follow-up is recommended even if they pass AABR.
The audiological assessment should be performed independently of the presence of risk factors for PHI in order to detect HL early, which might remain undiagnosed during acritical period of language development and neuroplasticity.
Acknowledgments
This research received a specific grant from European Union - Next Generation EU (NRRP M6C2, Investment 2.1 “Enhancement and strengthening of biomedical research in the NHS”, awarded to Anna Rita Fetoni.
Conflict of interest statement
The authors declare no conflict of interest.
Funding
This work was funded by the “SYNPHONIA”project (CLP: PNRR-MAD-2022-12376739, CUP: C63C22001320007), supported by the European Union - Next Generation EU (NRRP M6C2, Investment 2.1 “Enhancement and strengthening of biomedical research in the NHS”, awarded to Anna Rita Fetoni.
Author contributions
RM, ARF: conceptualization; RM, VDV: methodology; FN: formal analysis; GF, AC: investigation; RM, PB, CQ: data curation; RM, ARF, VDV, GF: writing original draft preparation; RM, ARF, VDV: writing review and editing; AC: visualization; RM, ARF: supervision. All authors have read and agreed to the published version of the manuscript.
Ethical consideration
This study was approved by the Institutional Ethics Committee of the University of Naples Federico II (approval number/protocol number 56/18 on 14/02/2018).
The research was conducted ethically, with all study procedures being performed in accordance with the requirements of the World Medical Association’s Declaration of Helsinki.
Written informed consent was obtained from each participant/patient for study participation and data publication.
History
Received: January 3, 2024
Accepted: November 25, 2024
Figures and tables
Figure 1. Flow chart of the universal newborn hearing screening (UNHS) protocol employed during data collection. The instrumental audiological evaluation involves the following tests: transient evoked otoacoustic emissions (TEOAEs), automated auditory brainstem responses (AABR) and click-evoked auditory brainstem response (ck-ABR)
| Babies | n (%) |
|---|---|
| Sample | 37 |
| Male | 24 (64.8) |
| Female | 13 (35.1) |
| Prematurity | 3 (8.1) |
| Low birth weight | 2 (5.4) |
| Neonatal intensive care unit | 14 (37.8) |
| Toxoplasmosis, Rubeola, Cytomegalovirus, Herpes infections | 3 (8.1) |
| Hyperbilirubinaemia | 9 (24.3) |
| Respiratory distress | 6 (16.2) |
| Mechanical ventilation | 2 (5.4) |
| Ototoxic medications | 2 (5.4) |
| Birth asphyxia | 1 (2.7) |
| Down syndrome | 1 (2.7) |
| Babies | ABR (R) dB nHL | ABR (L) dB nHL | NICU (days) | Gestational age (weeks) | Birth weight (g) | Other risk factors |
|---|---|---|---|---|---|---|
| 1 | 40 | 40 | - | 38 | 2940 | Hyperbilirubinaemia |
| 2 | 40 | 40 | - | 39 | 2970 | - |
| 3 | 70 | 40 | - | 38 | 3020 | Cytomegalovirus |
| 4 | 60 | 20 | 40 | 31 | 2190 | Hyperbilirubinaemia |
| 5 | 60 | 20 | - | 38 | 3100 | - |
| 6 | 20 | 40 | 75 | 34 | 1700 | Respiratory distress |
| 7 | 40 | 50 | - | 38 | 2970 | - |
| 8 | 20 | 50 | - | 38 | 2950 | - |
| 9 | 50 | 50 | - | 37 | 2860 | Cytomegalovirus |
| 10 | 40 | 40 | - | 39 | 2660 | - |
| 11 | 40 | 40 | - | 38 | 3670 | - |
| 12 | 20 | 40 | 5 | 35 | 2840 | Hyperbilirubinaemia |
| Mild HL | Moderate HL | Risk ratio and 95% confidence interval | p value | ||
|---|---|---|---|---|---|
| Risk factors n (%) | 4(50) | 2(50) | 1 [0.3, 3.32] | 1 | |
References
- Olusanya BO. Newborn and infant hearing screening. https://vula.uct.ac.za/access/content/group/27b5cb1b-1b65-4280-9437-a9898ddd4c40/Newborn%20and%20infant%20hearing%20screening.pdf. Accessed July 18, 2023.
- Bussé AML, Hoeve HLJ, Nasserinejad K, et al. Prevalence of permanent neonatal hearing impairment: systematic review and Bayesian meta-analysis. Int J Audiol 2020;59:475-485. https://doi.org/10.1080/14992027.2020.1716087
- Yoshinaga-Itano C, Manchaiah V, Hunnicutt C. Outcomes of universal newborn screening programs: systematic review. J Clin Med 2021;10:2784. https://doi.org/10.3390/jcm10132784
- Olusanya BO. Highlights of the new WHO report on newborn and infant hearing screening and implications for developing countries. Int J Pediatr Otorhinolaryngol 2011;75:745-748. https://doi.org/10.1016/j.ijporl.2011.01.036
- Mackey AR, Bussé AML, Del Vecchio V, et al. Protocol and programme factors associated with referral and loss to follow-up from newborn hearing screening: a systematic review. BMC Pediatr 2022;22:473. https://doi.org/10.1186/s12887-022-03218-0
- Neumann K, Mathmann P, Chadha S, et al. Newborn hearing screening benefits children, but global disparities persist. J Clin Med 2022;11:271. https://doi.org/10.3390/jcm11010271
- Johnson JL, White KR, Widen JE, et al. A multicenter evaluation of how many infants with permanent hearing loss pass a two-stage otoacoustic emissions/automated auditory brainstem response newborn hearing screening protocol. Pediatrics 2005;116:663-672. https://doi.org/10.1542/peds.2004-1688
- Kanji A, Khoza-Shangase K, Moroe N. Newborn hearing screening protocols and their outcomes: a systematic review. Int J Pediatr Otorhinolaryngol 2018;115:104-109. https://doi.org/10.1016/j.ijporl.2018.09.026
- Olusanya BO, Bamigboye BA. Is discordance in TEOAE and AABR outcomes predictable in newborns? Int J Pediatr Otorhinolaryngol 2010;74:1303-1309. https://doi.org/10.1016/j.ijporl.2010.08.010
- Cianfrone F, Mammarella F, Ralli M, et al. Universal newborn hearing screening using A-TEOAE and A-ABR: the experience of a large public hospital. J Neonatal Perinatal Med 2018;11:87-92. https://doi.org/10.3233/NPM-181744
- Malesci R, Del Vecchio V, Bruzzese D, et al. Performance and characteristics of the newborn hearing screening program in Campania region (Italy) between 2013 and 2019. Eur Arch Otorhinolaryngol 2022;279:1221-1231. https://doi.org/10.1007/s00405-021-06748-y
- American Academy of Pediatrics, Joint Committee on Infant Hearing. Year 2007 position statement: principles and guidelines for early hearing detection and intervention programs. Pediatrics 2007;120:898-921. https://doi.org/10.1542/peds.2007-2333
- International Bureau for Audiophonology. BIAP Recommendation 02/1: Audiometric classification of hearing impairments. https://www.biap.org/en/recommandations/recommendations/tc-02-classification/213-rec-02-1-en-audiometric-classification-of-hearing-impairments/file. Accessed August 2, 2023.
- Verkleij ML, Heijnsdijk EAM, Bussé AML, et al. Country-committees joint-partnership of EUSCREEN study consortium. Cost-effectiveness of neonatal hearing screening programs: a micro-simulation modeling analysis. Ear Hear 2021;42:909-916. https://doi.org/10.1097/AUD.0000000000000981
- Akinpelu OV, Peleva E, Funnell WR, et al. Otoacoustic emissions in newborn hearing screening: a systematic review of the effects of different protocols on test outcomes. Int J Pediatr Otorhinolaryngol 2014;78:711-717. https://doi.org/10.1016/j.ijporl.2014.01.021
- Shang Y, Hao W, Gao Z, et al. An effective compromise between cost and referral rate: a sequential hearing screening protocol using TEOAEs and AABRs for healthy newborns. Int J Pediatr Otorhinolaryngol 2016;91:141-145. https://doi.org/10.1016/j.ijporl. 2016.10.025
- Malesci R, Burattini E, Franze A, et al. Targeted audiological surveillance program in Campania, Italy. Indian Pediatr 2021;58:441-444.
- Gellrich D, Gröger M, Echternach M, et al. Neonatal hearing screening – Does failure in TEOAE screening matter when the AABR test is passed? Eur Arch Otorhinolaryngol 2024;281:1273-1283. https://doi:10.1007/s00405-023-08250-z
- Duan M, Xie W, Persson L, et al. Postnatal hearing loss: a study of children who passed neonatal TEOAE hearing screening bilaterally. Acta Otolaryngol 2022;142:61-66. https://doi.org/10.1080/00016489.2021.2017476
- Joint Committee on Infant Hearing; American Academy of Audiology; American Academy of Pediatrics; American Speech-Language-Hearing Association; Directors of Speech and Hearing Programs in State Health and Welfare Agencies. Year 2019 position statement: principles and guidelines for early hearing detection and intervention programs. The Journal of Early Hearing Detection and Intervention 2019;4:1-44. https://doi.org/10.15142/fptk-b748
- Werkineh HB, Fröschl U, Gellaw WL, et al. Magnitude and factors associated with refer results of newborn hearing screening at academic tertiary level hospital, Addis Ababa, Ethiopia. Int J Otolaryngol 2022;2022:1977184. https://doi.org/10.1155/2022/1977184
- Bussé AML, Mackey AR, Hoeve HLJ, et al. Assessment of hearing screening programmes across 47 countries or regions III: provision of newborn hearing screening. Int J Audiol 2021;60:821-830. https://doi.org/10.1080/14992027.2021.1886350
- Rance G. Auditory neuropathy/dys-synchrony and its perceptual consequences. Trends Amplif 2005:9:1-43. https://doi.org/10.1177/108471380500900102
- White KR, Vohr BR, Meyer S, et al. A multisite study to examine the efficacy of the otoacoustic emission/automated auditory brainstem response newborn hearing screening protocol: research design and results of the study. Am J Audiol 2005;14:S186-S199. https://doi.org/10.1044/1059-0889(2005/021)
- Widen JE, Johnson JL, White KR, et al. A multisite study to examine the efficacy of the otoacoustic emission/automated auditory brainstem response newborn hearing screening protocol: results of visual reinforcement audiometry. Am J Audiol 2005;14:S200-S216. https://doi.org/10.1044/1059-0889(2005/022)
- Tomblin JB, Harrison M, Ambrose SE, et al. Language outcomes in young children with mild to severe hearing loss. Ear Hear 2015;36(Suppl. 1):76S-91S. https://doi.org/10.1097/AUD.0000000000000219
- Ssentongo P, Hehnly C, Birungi P, et al. Congenital CMV infection burden and epidemiologic risk factors in countries with universal screening: a systematic review and meta-analysis. JAMA Netw Open 2021;4:E2120736. https://doi.org/10.1001/jamanetworkopen.2021.20736
Downloads
License
This work is licensed under a Creative Commons Attribution-NonCommercial-NoDerivatives 4.0 International License.
Copyright
Copyright (c) 2026 Società Italiana di Otorinolaringoiatria e chirurgia cervico facciale
How to Cite
- Abstract viewed - 652 times
- PDF downloaded - 197 times
